Current state pains and barriers
Pains
Barriers
Definitions
To provide some distinction and clarity between Testing, Certification, Accreditation and Verification, definitions are given below:
Testing – scientific testing of a new product to check, for example, that it is safe and works correctly.
- For Transform-ER, this relates to physical products / EEMs.
Certification – the process of giving official or legal approval to a person, company, product, etc. that has reached a particular standard.
- For Transform-ER – this relates to organisations going through a testing procedure and receiving a certificate for physical products / EEMs.
Accreditation – the fact of being officially recognised, accepted, or approved, or the act of officially recognising, accepting, or approving something.
- For Transform-ER – this relates to organisations who are accredited to act as approved organisations to carry out tests and provide certification of products / EEMs performance, as well as bodies who can certify installers for onsite.
- e.g. BRE – product testing, Trustmark – installers, MCS – Renewable energy products and installers.
Verification – the act of checking and proving that something is correct or true, or the proof that something is correct or true.
- E.g. self-verification and third-party verification such as Trustmark verification and assurance framework and MCS verification.
These terms focus on the physical products for retrofit but could be applied to the digital platform in future.
Current state
Verification and accreditation for retrofit products has the following challenges:
- Potential bottlenecks due to number of Approved laboratories and Test Houses.
- Lack of accredited installers.
- This often leads to convoluted structure of retrofits and can lead to a lack of clarity of who the customer is and how a retrofit is specified properly.
- Leads to poor-quality retrofit being installed and disputes between the occupant and installer.
“Regulatory bodies must be structured to operate impartially and be insulated from undue influence by industry stakeholders.” Renewable Heating Hub .
- Low supply of trained and accredited installers, which leads to higher installation costs and longer lead times on site.
- Under skilled workforce
- Lack of competency, which can result in unintended consequences of retrofit e.g. mould and damp. Improper installation can result in a given retrofit product or project failing to achieve desired performance.
- Clarity is required on the overlapping scope of different accredited bodies. Projects are likely to include a mixture of off the shelf products as part of a whole house retrofit, and on-site contractors are responsible for workmanship. For example, the Competition and Markets Authority highlights:
“We note that clause 2.5 of the draft requirements seeks to exclude or limit claims ‘relating to a device within a manufacturers’ guarantee period’. Our understanding is that the intention of this clause is to exclude or limit claims that relate to manufacturing faults or defects (as opposed to problems arising from the poor-quality installation or design of the device/system), which will be covered under a manufacturer’s product guarantee for a certain period of years (whereby the manufacturer will repair or replace the device free of charge).” – Competition and Markets Authority.
Please see Transform-ER’s Retrofit product certification: state of the market report for more on this.
- Lack of clear accountability between different stakeholders.
- Blame culture
- Difficulties in clearly outlining roles and responsibilities; from planning, design, and through to installation.
- An increase in auditing of registered organisations and installers by accredited bodies, to ensure they are installing to the highest standards, particularly considering recent bad news stories related to registered organisations.
- Lack of verification – proof and evidence of individual competency of installers or Construction Phase Quality Assurance.
- A lack of clarity from accredited bodies and registered installers on product innovation and their use on the market, for example in the case of spray foam insulation, the installer was Trustmark approved and the product was BBA certified. In this instance, even after approval mortgage lenders would not approve applications, highlighting the need for more stakeholders to be involved in product innovation.
- There is a lack of consumer protection from poorly installed or unapproved products.
- Find out more in the new product development, completion assessment and product capability chapters.
- Retrofit installers generally not following any sort of best practice or Quality Assurance processes, and unable to verify and provide proof of installation to a high standard, leading to ‘Serious and systemic’ problems found in insulated homes where 39 businesses have now been suspended from the government schemes as a result of poor-quality work. This has led to the UK Government acting and the organisations being banned from further installation of insulation if they do not fix the issues at their own cost.
- Lack of an established accreditation and verification ecosystem resulting in unclear roles and responsibilities in industry. Once a product is certified and an installer is registered by Trustmark, there is an open question as to who is responsible for verifying and auditing that the installation process is delivered “step-by-step”.
- Knock-on impact of poor installation on the energy performance of the dwelling.
- Exacerbates the performance gap between actual energy performance of products and homes, versus the theoretical performance which was calculated at project design phase based on manufacturer’s product data and assurances. Poor installation is a significant contributor to why the targeted values are not being achieved, see further from UK Green Building Council.
- PAS 2030 installation of energy efficiency measures in existing dwellings. Specification not being followed or adhered to by industry.
Future state
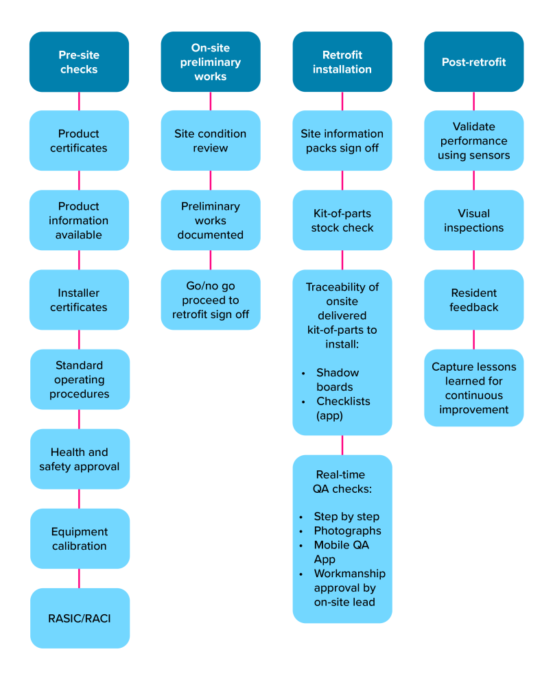
- Quality Assurance, Quality Control, Quality Managements Systems as achieved by adopting a Manufacturing-Led approach to form part of the verification of retrofits.
- One suggested method is the adoption of Construction Product Quality Planning, developed by the Construction Innovation Hub, the use of Process Failure Mode & Effects Analysis (PFMEA), and an associated control plan to mitigate identified risks for onsite installation.
- Adoption of PFMEA would help to identify high risk tasks during the process. For example, safety critical tasks for installation of electrical circuits, or ensuring insulation is layered / installed with appropriate care as not to negatively impact on the function of the insulation.
- “CPQP – Construction Product Quality Planning (CPQP) offers a toolbox of resources to help manufacturers produce products and components in line with best practice quality standards, ensure legal compliance and improve the efficiency of their operations. It is aligned with the new BS 99001 Standard and will help manufacturers and duty holders comply with the Building Safety Act when presenting a building safety case to regulators.” – Construction Innovation Hub.
- For onsite processes, emphasise Quality Assurance (QA) to prevent errors for any critical tasks. Whereas, Quality Control focuses on checks after the process is complete, for retrofit this would mean rework if any errors were found.
- As part of Quality Assurance, adoption of Standard Operating Procedures (SOPs) to standardise the installation process and provide clear instructions to installation teams, including documenting QA/QC checks for critical tasks, adopting continuous improvement and feedback loops from lessons learned.
- Adoption of digital tools to gather evidence and proof of a quality assured retrofit process, such as a Digital Quality Management System (DQMS).
- Smart phones can be used to upload photographs and other evidence of installation to required standard to the DQMS.
- See further information – What is Digital Quality Management (DQM)? | PTC.
- Development of new industry role / job title – Retrofit QA Engineer.
- New role will reduce risk and prevent need for rework, protecting the financial outcomes of retrofit.
- Industry and / or Government approved guidance on Roles and Responsibilities for products and installers.
- Use of continuous monitoring in retrofit products to verify performance.
- Increase in accreditation bodies or increase in capacity, to support retrofit at scale.
- Enable access to ‘cheat-sheets’ as best practice, to help new entrants understand likely problem areas with their products prior to full accreditation, streamlining the process.
- Ensures a holistic view by informing project stakeholders using concise information.
- Adopting DQMS, SOPs and QA would act as gold standard for compliance with PAS 2030 Installation of energy efficiency measures in existing dwellings – Specification.
References
Getting from here to there
Questions
- For retrofit at scale, how does industry verify and quality assure installation? Who should be responsible for auditing this?
Enablers
- Quality Management Systems, Quality Assurance / Quality Control
- Digital QMS
Key insights
- A Manufacturing-Led approach to retrofit can establish Quality Assurance and verification of retrofits
Rules
- A Quality Assurance process must be defined for Transform-ER standardised retrofit packages.
- Standard Operating Procedures must be defined as part of this for each specific whole house retrofit package.
